tapplay点点在线平台 - 点点官方登录入口
集团首页
集团概况
集团简介
部门机构
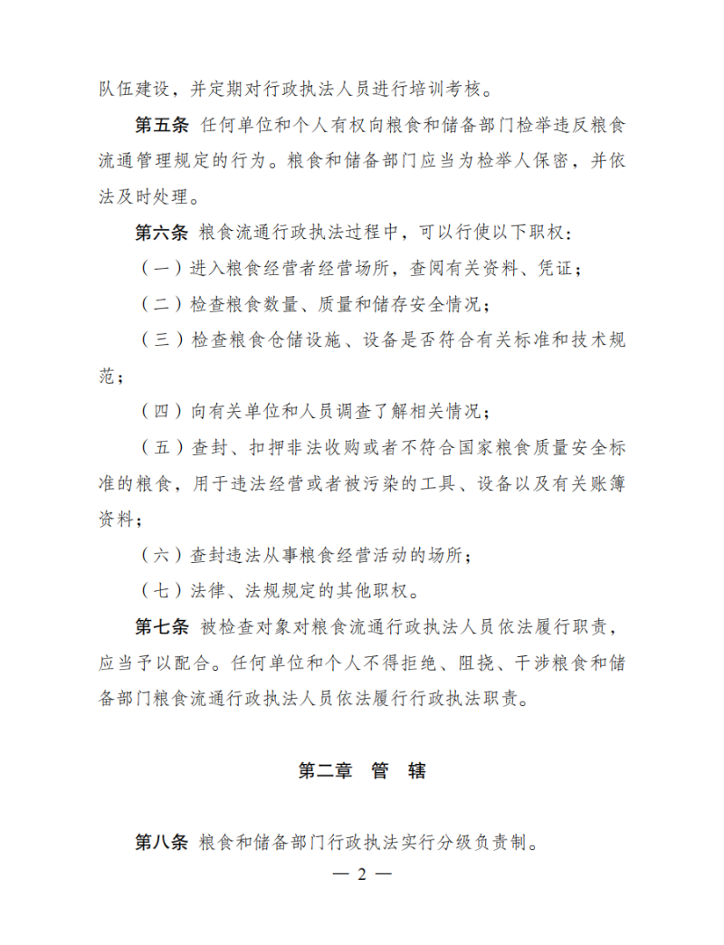
领导风采
集团文化
集团荣誉
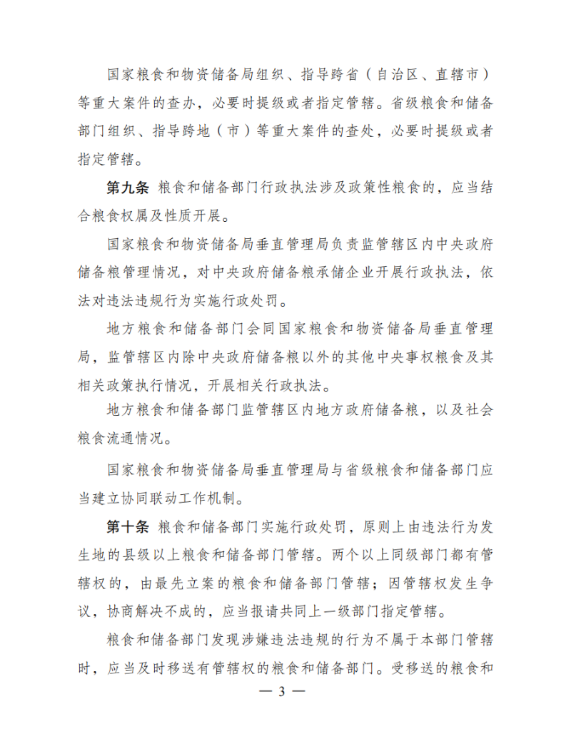
发展历程
社会责任
新闻动态
淮粮新闻
行业资讯
政策法规
信息公开
通知公告
主营业务
粮食政策性储备业务
“产购储加销”粮食全产业链
绿色食品产业
党建之窗
党建工作
点点在线平台
职工之家
点点登录入口
通知公告
联系我们
新闻动态
news center
网站首页
>
新闻动态
>
政策法规
> 详情
淮粮新闻
行业资讯
政策法规
信息公开
通知公告
栏目
淮粮新闻
行业资讯
政策法规
信息公开
通知公告
最新动态
1
农水集团召开 2026 年度资金预算编制部署会
2
“淮畔良品”跨省“出圈” 进驻福州 禾盛粮油超市 淮南农特产品开启全国 布局新征程
3
市农水集团党员开展第34届“世界水日”和第39届“中国水周”宣传主题党日活动
4
省水利厅党组书记、厅长张群波来淮调研淮河干流 峡山口至涡河口段行洪区调整和建设工程建设工作
5
喜获表彰再奋进 扎根高新创佳绩—— 实业公司荣获“2025年度淮南高新区商贸领域十佳企业”称号
6
集团公司带队赴通辽市开展异地肉牛 养殖项目场地尽职调查
7
淮南牛肉汤高品质肉牛供应基地牧场经营物料供应商库采购项目(三包、四包,二次)入围结果公告
8
节后复工复产,安全检查先行
9
淮南牛肉汤高品质肉牛供应基地项目召开工程复工安全调度会
10
裕农公司开展春节前安全生产全覆盖检查
联系电话
电话:0554-5337810
传真:0554-5337810
邮编:232000
地址:安徽省淮南市山南新区智慧谷6号楼5层
粮食流通行政执法办法
发布时间:2023-07-24 作者:管理员 阅读:
0
次
上一篇:
中央应急抢险救灾物资储备管理暂行办法
下一篇:
国家宪法日宣传